新辦法的出臺背景和影響
1. 中國證券投資基金業協會(簡稱"基金業協會")于2016年2月4日發布并實施《私募投資基金信息披露管理辦法》(以下簡稱"現行辦法"),現行辦法是基金業協會的行業自律性規定,法律層級相對較低。
2. 國務院于2023年7月9日頒布并于2023年9月1日實施行政法規《私募投資基金監督管理條例》(國令第762號令,簡稱"《私募條例》"),是專門針對私募基金領域的行政法規,確立了私募基金領域的頂層監管框架并對私募基金信息披露活動作出了明確規定。
3. 中國證券監督管理委員會(簡稱"證監會")于2024年7月5日發布《私募投資基金信息披露和信息報送管理規定》(征求意見稿),向社會公開征求意見。
4. 證監會于2026年2月24日頒布并自2026年9月1日起實施《私募投資基金信息披露監督管理辦法》(證監會令【第233號】),是《私募條例》實施后,證監會出臺的第一個系統性規范私募基金信息披露的部門規章。
第一部分 新舊辦法全方位對比分析 一、對比分析 1. 總則對比分析 3. 定期報告對比分析 3.1 私募證券投資基金定期報告 3.2 私募股權投資基金定期報告 4. 臨時報告和清算報告對比分析 5. 信息披露事務管理對比分析 6. 監督管理和法律責任對比分析 二、十大重大變化總結






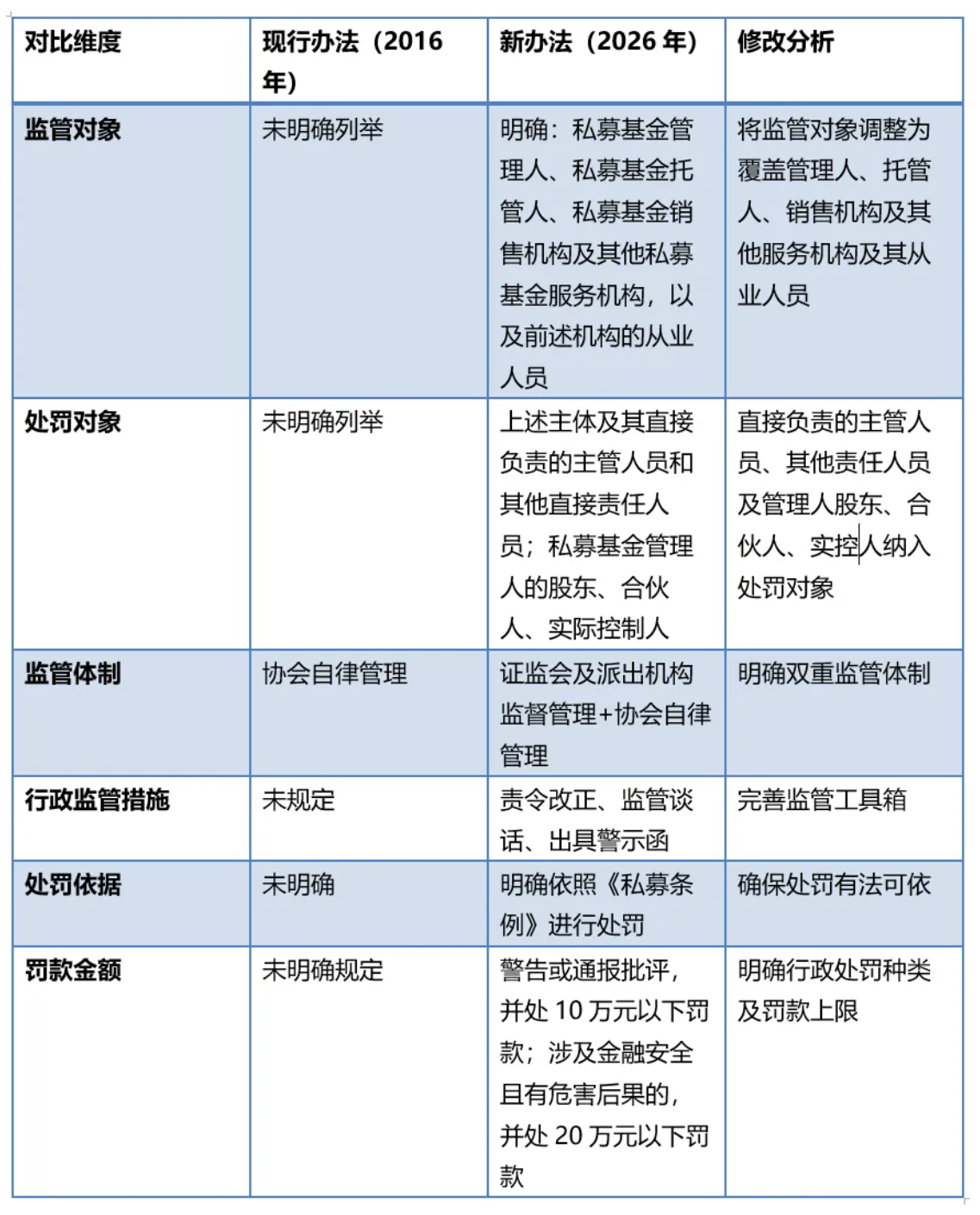
變化一:監管體制重大升級:從單一自律管理升級為"行政監管+自律管理"雙重體制,證監會及派出機構直接介入監管,行政監管正式納入制度體系。
變化二:披露義務人范圍擴大:新增"私募基金銷售機構"作為信息披露義務人,銷售機構在募集環節的信息披露責任得到明確。
變化三:基金合同要求強化:基金合同必須明確披露內容、渠道、方式、頻率,且不得低于法定要求;必須明確投資者咨詢聯絡方式;必須明確應急預案機制。
變化四:定期報告頻率和時限調整:證券類基金季報時限:10個工作日→1個月;股權類基金報告頻率:季度→半年度;股權類基金年報時限:4個月→6個月。
變化五:定期報告內容大幅擴展:新增穿透披露、關聯交易、杠桿運用等具體披露事項。
變化六:穿透披露制度正式確立:明確對嵌套結構進行底層資產信息披露要求。
變化七:托管人職責大幅強化:明確復核基金凈值、申贖價格;發現凈值錯誤應提示糾正;重大錯誤應向基金業協會、管理人注冊地證監會派出機構報告。
變化八:臨時報告制度完善:明確5個工作日時限;重大事項范圍大幅擴展;新增主要投資標的出現重大不利情形時的風險提示要求;新增清算報告披露要求。
變化九:管理人股東配合義務新增:新增私募基金管理人的股東、合伙人、實際控制人的配合義務,不得隱瞞或提供虛假信息。
變化十:法律責任體系完善:監管對象和處罰對象全面擴展;明確行政監管措施;新增罰款規定(最高20萬元),明確行政處罰種類及罰款上限。
三、監管升級要點分析
(一)監管理念升級

1. 穿透式監管制度:要求披露底層資產信息并向監管機構提供穿透材料。 2. 托管人職責細化:托管人職責從被動復核轉向主動監督; 3. 審計范圍擴大:強制審計范圍擴大,審計機構資質要求提高;多方主體共同承擔責任。 4. 全流程管理制度:細化信息披露管理制度內容;指定專門部門和高級管理人員負責;保存期限延長,管理要求提高;建立未公開信息管理制度。 (三)監管措施升級 四、對管理人的影響評估 (一)合規成本影響 1. 投資決策流程:需考慮穿透披露要求,評估投資標的的信息可獲取性。建議完善投資標的信息披露評估機制。 2. 估值核算流程:托管人復核要求提高,凈值錯誤需及時糾正。建議完善與托管人的溝通機制。 3. 關聯交易管理:關聯交易需詳細披露(金額、對手方、價格、依據、程序)。建議完善關聯交易專項管理制度。 4. 信息披露流程:時限和內容的調整需要流程再造。建議完善時間節點管控機制。 第二部分 新辦法信息披露要點總結 說明:本部分依據《私募投資基金信息披露監督管理辦法》(2026年9月1日施行),為私募基金管理人提供實務操作指引。 一、信息披露基本要求概覽 核心原則:基金合同約定的披露內容、渠道、方式、頻率不得低于法定要求 重大事項發生后5個工作日內向投資者披露臨時報告。

(二)業務流程影響

二、按時間維度的披露時間表
1. 證券類基金披露時間表

2. 股權類/創投類基金披露時間表

3. 臨時報告
4. 清算報告
清算公告:相關事項發生后及時披露清算報告:相關事項發生后及時披露延期清算說明:相關事項發生后及時披露
披露時限:重大事項發生后5個工作日內向投資者披露臨時報告
特殊要求:出現主要投資標的出現重大不利情形且對投資者權益產生重大負面影響的,應在臨時報告中說明有關原因,并進行風險提示。

新辦法第二十九條
私募基金管理人應當及時向投資者披露清算公告、清算報告以及與清算有關的其他重大事項信息。
私募基金因受托財產流動性受限等原因延期清算的,私募基金管理人應當及時向投資者說明。
清算期各相關事項發生后應及時披露,具體包括:
清算公告:基金進入清算程序的公告(清算原因、清算組構成、預計清算期限等)
清算報告:清算過程、資產處置情況、債權債務處理、剩余財產分配方案、清算費用等
清算相關重大事項:清算過程中的重大事項(如重大資產處置、重大訴訟等)
延期清算說明:延期原因(如受托財產流動性受限)、預計完成時間、后續安排
信息披露管理制度已修訂并覆蓋全部要求(內容、渠道、方式、頻率、部門、流程、內控、咨詢機制、檔案管理、責任追究、管理人股東配合義務、穿透披露配合義務)
未公開信息管理制度已建立
檔案管理制度已更新(保存期限20年)
風險揭示管理制度已更新
托管人管理制度已更新
信息披露內容、渠道、方式、頻率約定(不得低于法定要求)
投資者咨詢聯絡方式明確(電話、郵箱、聯系人)
應急預案機制(管理人失能時的代行職責主體)
定期報告條款(時限符合新辦法要求)
臨時報告條款(覆蓋全部觸發情形)
穿透披露條款
風險揭示條款
檔案管理條款(保存期限20年)
季度報告在每季度結束1個月內披露
年度報告在每年度結束4個月內披露
報告內容符合新辦法要求(14項)
托管人復核意見已獲取(季報)
審計報告已獲取(特定情形)
穿透披露信息完整(如涉及)
關聯交易披露完整
半年度報告在每半年結束2個月內披露(不包括創投類基金)
年度報告在每年度結束6個月內披露
報告內容符合新辦法要求(14項,含權屬確認、新增投資及退出)
審計報告已獲取(全部需審計)
穿透披露信息完整(如涉及)
新增投資及退出情況已披露
重大事項識別機制已完善
臨時報告在5個工作日內披露
披露內容完整(事項詳情、影響分析、應對措施)
主要投資標的出現重大不利情形時進行風險提示(如產生重大負面影響)
檔案及時歸檔
清算公告及時披露
清算報告完整披露
延期清算及時說明原因
檔案保存期限不少于20年
檔案分類清晰、便于檢索
電子檔案系統支持長期保存
數據備份機制已完善
第三部分 過渡期操作指引 施行日期:2026年9月1日
過渡期原則:"新老劃斷"——新提交備案的私募基金應當符合新辦法規定;施行前已備案的存續私募基金變更基金合同的,相關變更事項應當符合新辦法規定。
1.1 制度更新要求
管理人應在過渡期內(2026年3月-8月)完成以下制度的更新或新建:

1.2 基金合同模板更新
管理人應在過渡期內完成基金合同模板的更新,確保2026年9月1日后新備案基金符合新辦法要求。基金合同模板必須包含以下11項必備條款:
1. 信息披露事項約定(第八條):內容、渠道、方式、頻率
2. 投資者咨詢聯絡方式(第八條):電話、郵箱、聯系人
3. 應急預案機制(第八條):管理人失能時的代行職責主體
4. 定期報告條款:報告類型、內容、時限
5. 臨時報告條款:重大事項范圍、5個工作日時限
6. 穿透披露條款:穿透情形、內容、被投資方配合義務
7. 風險揭示條款:風險揭示書附件、復雜產品顯著揭示
8. 檔案管理條款:保存期限20年
9. 托管人職責條款:復核職責、監督職責、異常報告
10. 清算報告條款(第二十九條):清算公告、清算報告、延期說明
11. 爭議解決條款




Beijing ICP No. 05019364-1 Beijing Public Network Security 110105011258